
一种让你老得巨快的饮料 骆驼优配门店
很多人天天都在喝
还可能头秃
这就是含糖饮料
以前以为图一时爽快的风险
只是变胖
现在才发现
它给你打开了一条
促衰 “VIP通道”
这个时间段喝,衰老速度加倍
为了搞清楚成年人摄入含糖饮料的能量和时间与表型衰老加速之间的关系,《美国公共卫生》做了一个横断面调查。
其涵盖了11164名20~79岁美国成年人,通过24小时饮食回忆访谈对含糖饮料的摄入量进行评估和估算,含糖饮料消费者根据摄入时间被分为3个时间段:
5:00~11:59:黎明至上午
12:00~17:59:中午至下午
18:00~4:59:黄昏至凌晨
这里要提到一个关键值:PhenoAgeAccel(表型年龄加速),根据计算PhenoAgeAccel是否大于0,分别定义为加速衰老和延缓衰老。
经过以下精密的计算:
图源:文献2 骆驼优配门店
最终发现,第三组18:00~4:59这个时间段喝含糖饮料PhenoAgeAccel的数值存在升高,且显著高于其他两组。
在晚上18:00~次日凌晨4:59摄入含糖饮料,可能会加剧代谢失调,导致更严重的肥胖,从而让衰老速度加快!
结合文献给到一个贴心建议:晚上少喝小甜水,省钱+减肥+抗衰包你美。
每多喝一杯,加速衰老2个月
今年《BMC 公共卫生》期刊上的一项研究发现:摄入含糖饮料越多,衰老的速度似乎越快。
图源:文献3
研究人员算了一笔账——
和完全不喝的人相比,每天摄入超过300千卡含糖饮料的人,表型年龄要比实际年龄老了大约1.023年;
哪怕每天只是多喝进100千卡的含糖饮料,也会让表型衰老了0.179年。也就是说,每天只要多喝一杯250ml的快乐水,人就相当于老了2个月!
咱就是说,万把块的热玛吉也就维持12个月的美貌,10块钱的含糖饮料直接给你加速衰老2个月……
而此时的含糖饮料——
带来的不止是皮肤老化
而是身体全方位的衰老
请看含糖饮料赠予你的“五杀成就”——
1
缩短端粒长度骆驼优配门店,加速 DNA 老化
插播一个热知识:端粒的长短和衰老的程度密切相关!
一项发表在《美国公共卫生杂志》上的研究调查了5309名年龄在20到65岁之间的健康成年人,了解他们饮用含糖汽水的情况,并检测了他们的白细胞端粒长度——
每天喝下350ml的含糖饮料,那么端粒缩短的程度≈提前衰老了约4.6年……
2
甜度刚刚好,懵逼又伤脑
研究人员进行了一项大型的观察研究:对177926名最初没有痴呆症的英国人进行了跟踪调查,结果显示:
与那些不喝含糖饮料的人相比,每天饮用超过500ml 含糖饮料或代糖饮料的人,患痴呆症的风险增加了大约34%,更恐怖的是,这种影响——不 受 遗 传 风 险 改 变。
翻译一下就是——不论有没有家族史,你喝了,脑子就是伤了。
3
甜度超标,心血管衰老
《英国医学杂志》(BMJ)曾从8601篇独立文献中共发现73项荟萃分析和83个健康结果,其中一项研究发现——
含糖饮料的每日饮用量升高355ml,高血压风险将随之升高11%。
每天每增加250ml含糖饮料摄入量,冠心病风险增加17%。
心血管 be like:借过,《糖心风暴之复仇者联盟》让我演两集……
4
肺部衰老
一项持续了将近12年的随访研究中,研究人员观察到:摄入含糖饮料,与许多肺部疾病的发病风险有关,如果每天饮用超过500ml含糖饮料——
得慢性阻塞性肺病(COPD,典型的中老年肺病)的风险增加了大约53%。
同样的摄入量也与哮喘风险增加约22%相关。
5
头发:我直接离家出走
清华一项研究发现,喝太多含糖饮料可能会提高男性出现雄性激素脱发的风险。
与那些完全不喝含糖饮料的人相比,每周饮用超过7次含糖饮料的人群患雄脱的概率是前者的3.36倍!
即使在考虑并排除了其他影响脱发的因素如年龄、体重、家族脱发史、生活方式和染发史之后,频繁摄入含糖饮料,仍然会使雄脱的风险增加大约1.78倍。
换句话说就是,摄入含糖饮料的频次和量越多,“头秃”的风险就可能越高。
不久前,四川大学华西医院在BMJ上的一项综述研究显示——
含糖饮料的摄入可能与45种疾病风险的增加相关。包括但不限于肥胖、痛风、糖尿病等内分泌代谢疾病,高血压、冠心病、中风等心血管疾病,肝癌、胰腺癌、乳腺癌等多种癌症……
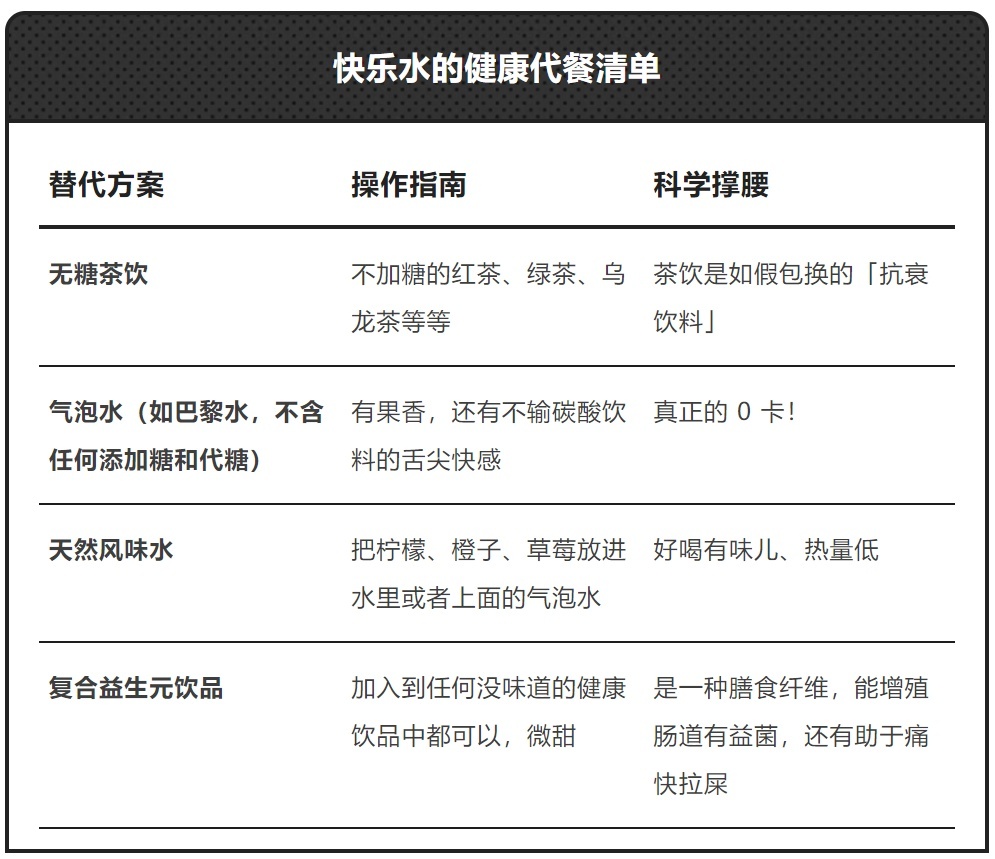
别慌,怎么舍得只让你喝凉白开呢?万全的替换对策都备好了! 有招儿↓
喝含糖饮料就像是签订了某种契约:快乐立即到账,衰老分期付款,而利息可能是你那为数不多的头发。
转发给每天都爱整点小甜水的TA
拯救TA的胶原蛋白和头发~ 骆驼优配门店
恒汇证券提示:文章来自网络,不代表本站观点。